精细化工是综合性较强的技术密集型工业,近年来全球各个国家特别是工业发达国家都把发展精细化工产品作为传统化工产业结构升级调整的重点发展战略之一,其化工产业均向着“多元化”及“精细化”的方向发展。


多年来,我国重视精细化工行业的发展,把精细化工作为化学工业发展的战略重点之一,列入多项国家发展计划,从政策和资金上予以倾斜支持。随着科研力量及产能的提升,我国精细化工行业已得到迅速发展,精细化率不断提升。
目前精细化工细分品种与日俱增,其产能、产量、品种和生产厂家仍在不断增长。尽管如此,与化学工业发展历史更加悠久的发达国家相比,我国精细化工产品的整体技术水平仍然偏低,精细化工行业的核心技术与国际先进水平还存在一定差距,高性能、功能化和高附加值的精细化学品进口依存度仍然较高。
相比发达国家的精细化率水平,我国的精细化工行业仍具有较大的提升空间。我国精细化工行业尚未形成完整的行业体系,精细化率较低。目前发达国家的精细化率基本上在60%~70%,而我国大概只有其一半的水准。
我国精细化工产品品种也较少,目前全球精细化工产品大概有10万种,而我国大概有2万种,仅为全球品种的20%左右。总量不足,质量也不稳定,专业化、功能化、高性能的产品欠缺,难以满足各个市场领域的需要,也制约了下游行业尤其是战略性新兴产业的发展。例如高端电子化学品领域,几乎全部被国外产品垄断。产业链前端的一些产品我们已经做到了世界第一,但越往下游走,品种少,总量不足。连“量”都达不到领先,更谈不上“质”的问题了。

精细化工行业今后发展的总体思路是:
针对产业面临的安全、环保、高效、高端化发展的重大课题,从构建新型高效技术体系、实现源头创新入手,整合产业技术创新资源,引领科技资源向优势企业聚集;
加大典型化工产品及清洁生产成套工艺的创新开发力度;
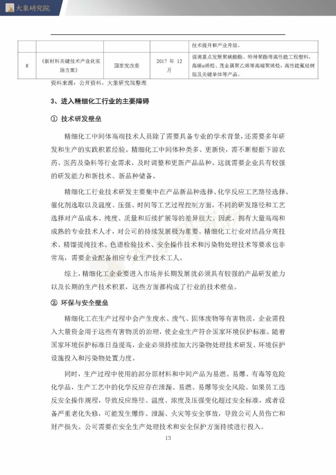
建立以企业为主体、市场为导向、产学研用紧密结合的创新体系,全面提升技术创新能力;
推动产业结构调整及产品升级换代,促进我国精细化工产业由大国向强国迈进。
其中,产业发展的近期主要目标有:
2021年总产值突破5万亿元,年均增长率超过15%,精细化率超过50%;
培育10家年产值超过100亿元的细分行业龙头企业;
行业出口总额年均增长率超过20%;
升级改造精细化工园区2~3个;
成立新领域精细化工技术中心10家,为行业升级提供技术支撑。
据中研研究院《2020-2025年中国精细化工行业深度发展研究与“十四五”企业投资战略规划报告》统计分析显示:
1、精细化工市场规模现状
过去十余年,中国化工品市场快速成长,2016年中国化工品销售额达到13310亿欧元,在全球市场达到40%。2006年全球化工品合计销售额18030亿欧元,2016年达到33600亿欧元,增幅达到86.3%,而中国贡献了其中70.2%的增量。
全球化工行业由粗放式的生产向着精细化的转变就是由于市场的激烈竞争所造成的。欧美国家的精细化率较高,推动了全球精细化工行业的快速增长,2018年全球精细化工行业市场规模达到15457亿欧元。
图表:2015-2018年全球精细化工行业销售额

数据来源:Bloomberg,中研普华
2、精细化工需求结构分析
中间体是精细化工产品当中非常重要的一个类型,其实质是一类“半成品”,下游涉及行业主要集中在医药、农药、染料等。据统计,2014年全球精细化工市场中,医药及其中间体、农药及其中间体是精细化工行业的前两大子行业,分别占比69%、10%。
图表:全球精细化工行业的重要组成部分

数据来源:Jan Ramakers Fine Chemical Consulting Group
3、重点需求客户
精细化工是生产精细化学品的化工行业。由于精细化工产品具有附加值高、污染少、能耗低、批量小等特点,目前已成为世界各国和各大化工企业巨头的重点发展对象。
近年来,能源短缺问题日益凸显,发达国家为了本国经济发展的需要,不断地调整其化学工业产品结构,将化工行业的发展重点逐渐转向发展精细化工产品。一些国际型的化工大企业都在不断的进行产业整合,朝精细化工方面转型。例如,美国的杜邦、德国的巴斯夫、拜耳等企业近年来纷纷出售其基本化工原料产品产业,转向医药、农药、聚合物等精细化工产业发展。
美国杜邦公司自20世纪80年代以来将公司的发展重点从石油化工转向农药、医药、特种聚合物、复合材料、抗癌和抗衰老等药物、保健品、仿生医疗品等精细化工产品的生产。而德国的巴斯夫、拜耳等企业也在重点开发农用化学品、电子化学品、保健医药用品、医疗诊断用品、信息影像用品、宇航用化学品等精细化工产品。
由于这些化工企业巨头对精细化工产品发展的重视,精细化工产品领域的生产技术和新产品开发都取得了较大的进展。近年来,像医药保健品、电子化学品、特种聚合物、复合材料等精细化工产品的发展十分迅速,使得世界精细化工的增长速度大大快于整个化学工业的发展。由此可见,精细化工产业具有较好的发展前景。
近年来,除了美国和德国之外,像日本、瑞士、韩国等国家也都出现了从传统化学工业向精细化工产业升级加速的发展趋势。而在我国,对精细化工产业的发展也日渐重视,发展精细化工产业已成为世界性的趋势。
4、市场前景展望
全球经济增速回落,对化工市场需求支撑减弱。2019年全球化学品市场需求仍将继续增长,但增速将减慢。信用评级机构穆迪认为不仅北美和欧洲化学品需求增长将放缓,更重要的是,中国的需求增长也在转弱。中国大宗化工产品市场放缓已经十分明显,继而会逐步传导至产业链下游,但预期盈利能力仍将保持较好状况。
近两年,因经济下行压力较大,精细化工系列产品在全球范围内的消费需求都受到了一些影响,但是精细化工是国民经济的关键组成部分,它的发展程度与现代化建设和人民生活水平紧密相关。在发达国家,精细化工所占比例非常大,精细化工已成为化工行业主要的利润来源和经济增长点,全球的精细化工行业仍有着发展空间。
大象研究院报告内容
↓↓↓






















免责声明:本文章仅代表作者个人观点,与石化行业走出去联盟无关。其原创性以及文中陈述文字和内容未经联盟证实,对本文以及其中全部或者部分内容的真实性、完整性、及时性石化行业走出去联盟不作任何保证或承诺,请读者仅作参考,并请自行核实相关内容。
© 2025 CPCIC2025 www.cpcic.org All Rights Reserved.